深圳市人民政府规章
深圳市房屋征收与补偿实施办法(试行)
第一章 总 则
第一条 为保障被征收房屋所有权人的合法权益,维护公共利益,规范本市房屋征收与补偿活动,根据《国有土地上房屋征收与补偿条例》(以下简称《条例》),结合本市实际,制定本办法。
第二条 本办法适用于本市行政区域内因公共利益的需要实施房屋征收以及给予被征收房屋所有权人(以下简称被征收人)补偿的活动。
第三条 区人民政府(以下简称区政府)负责本辖区内房屋征收与补偿工作。跨区的项目由所涉区政府分别负责房屋征收与补偿工作,确有必要由市人民政府(以下简称市政府)统筹的,须经市政府批准后,由市政府责成有关区政府或者相关部门具体负责房屋征收与补偿工作。
市规划国土部门负责对本市房屋征收与补偿工作的实施进行指导、监督与管理,履行下列职责:
(一)依法制定和完善本市房屋征收补偿政策体系、规范准则、运行规则与保障机制;
(二)依法制定和完善产权调换房屋的规划、建设、调配、产权制度等配套政策措施;
(三)在房屋征收决定作出前,组织对未经登记建筑的调查、认定和处理;
(四)建立房屋征收的评估、测绘机构预选库,并对从事房屋征收价格评估、面积测绘的评估、测绘机构进行监督管理;
(五)负责受理对征收工作的举报并及时依职权处理;
(六)其他房屋征收指导、监督、管理职责。
第四条 深圳市土地整备机构(以下简称市房屋征收部门)负责组织实施由市政府确定的房屋征收与补偿工作。
区政府依法确定的房屋征收部门(以下称区房屋征收部门)负责组织实施本辖区内的房屋征收与补偿工作,其中本辖区内设置有新区管理机构的,区政府应当另行确定新区房屋征收部门。
市、区房屋征收部门(以下简称房屋征收部门)履行如下职责:
(一)拟定房屋征收补偿方案;
(二)组织对房屋征收范围内房屋的权属、区位、用途、建筑面积等情况进行前期调查;
(三)确定房屋征收范围后发布征收提示,在房屋征收决定公告后书面通知有关部门暂停办理房屋征收范围内的征收行为限制事项的受理、审批、登记等相关手续;
(四)专户存储、拨付与监管房屋征收补偿费用,提供周转用房或者安置房,对签约期限内达不成补偿协议的,负责报请政府作出补偿决定并予以公告;
(五)自行或者委托房屋征收实施单位实施签订补偿协议、组织选定房屋征收评估、测绘机构等征收与补偿的相关具体工作;
(六)负责房屋征收补偿档案的管理,公布分户补偿情况;
(七)负责对房屋征收工作人员进行培训和管理,做好房屋征收及补偿的宣传、解释工作,保障被征收人的合法权益;
(八)市、区政府交办的其他房屋征收与补偿工作。
第五条 房屋征收实施单位受房屋征收部门的委托,承担下列房屋征收与补偿的具体工作:
(一)对房屋征收范围内的房屋权属、区位、用途、建筑面积等情况进行前期调查;
(二)与被征收人就房屋征收补偿进行协商谈判;
(三)开展被征收人选取房屋征收评估、测绘机构的具体组织工作;
(四)依法拆除被征收的房屋及其附属设施;
(五)房屋征收部门委托实施的其他房屋征收和补偿工作。
房屋征收实施单位不得以营利为目的。建设单位和以营利为目的的房地产开发公司、物业管理公司等法人和其他组织,均不得接受委托成为房屋征收实施单位,也不得与房屋征收实施单位存在投(出)资、被投(出)资的关系。
房屋征收部门应当对房屋征收实施单位的房屋征收与补偿行为进行监督,并对其在委托范围内实施的行为后果承担法律责任。
第六条 新区管理机构、街道办事处以及各级发展改革、财政、住房建设、人居环境、市场监管、公安、税务、侨务、劳动和社会保障、经贸信息、审计、城管、教育等部门,应当根据《条例》、本办法及政府规定的职责分工,充分履职,相互配合,联动协调,为房屋征收与补偿工作提供协助。
第七条 任何组织和个人对违反《条例》及本办法规定的行为,都有权向市、区政府和规划国土部门、房屋征收部门及其他有关部门举报。市、区政府和规划国土部门、房屋征收部门及其他有关部门接到举报后,应当及时核实、处理并对举报人信息进行保密,将核实、处理情况及时书面告知实名举报人。
监察部门应当加强对参与房屋征收与补偿工作的有关部门或者单位及其工作人员的监督检查。
第二章 房屋征收决定
第八条 为了保障国家安全、促进国民经济和社会发展等公共利益的需要,有下列情形之一,确需征收房屋的,按照本办法规定纳入全市年度房屋征收计划后,由辖区政府实施房屋征收:
(一)国防和外交的需要;
(二)由政府组织实施的能源、交通、水利等基础设施建设的需要;
(三)由政府组织实施的科技、教育、文化、卫生、体育、环境和资源保护、防灾减灾、文物保护、社会福利、市政公用等公共事业的需要;
(四)由政府组织实施的保障性安居工程建设的需要;
(五)由政府依照城乡规划法有关规定组织实施的对危房集中、基础设施落后等地段进行旧城区改建和城市更新的需要;
(六)法律、行政法规规定的其他公共利益的需要。
因政府土地整备确需征收房屋的,应当符合《条例》、本办法的规定,并纳入全市土地整备年度计划。全市土地整备年度计划对土地整备涉及房屋征收的计划安排,与全市年度房屋征收计划具有同等法律效力。
第九条 区(含新区)房屋征收部门应当按照国民经济和社会发展规划、近期建设和土地利用规划年度实施计划以及本办法第八条的规定,编制本区年度房屋征收计划草案,并于每年11月1日前将本区下年度的房屋征收计划草案送市房屋征收部门。
市房屋征收部门汇总各区下年度房屋征收计划草案形成全市年度房屋征收计划草案后,应当在每年12月1日前报市规划国土部门。市规划国土部门应当征求市发展改革部门意见进行审核,在每年12月31日前报市政府批准。
全市房屋征收计划经批准后,确有必要调整的,应当报市政府批准。
未列入全市年度房屋征收计划或者全市土地整备年度计划的,不得实施房屋征收。
第十条 项目建设单位应当根据年度房屋征收计划,开展项目立项、选址等工作,取得规划选址与土地预审相关文件,并在取得规划选址与土地预审相关文件后3个工作日内提交房屋征收部门。
房屋征收部门根据规划选址与土地预审相关文件规定的用地范围,结合房屋产权等实际情况,确定拟征收房屋的具体范围(以下简称房屋征收范围);城市更新项目确需征收房屋的,房屋征收部门应当按照经批准生效的城市更新单元规划确定房屋征收范围;土地整备确需征收房屋的,房屋征收部门应当按照经批准的土地整备项目实施方案确定房屋征收范围。
第十一条 房屋征收范围确定后3个工作日内,房屋征收部门应当在房屋征收范围、政府网站以公告形式发布征收提示,告知自公告之日起至房屋征收决定公告之日止,因下列行为导致增加房屋征收补偿费用的,对增加部分将不予补偿:
(一)新建、改建、扩建、装修房屋;
(二)改变房屋和土地用途;
(三)已依法取得建房批准文件但尚未建造完毕的房屋的续建;
(四)新签订租赁期限截止日在征收提示发布之日起1年以后的房屋租赁合同;
(五)除婚姻、出生、回国、军人退伍转业、刑满释放等必须办理户口迁入、分户之外的其他户口迁入和分户;
(六)以被征收房屋为注册地址办理工商注册登记、变更手续;
(七)其他不当增加补偿费用的行为。
征收提示公告后1年内尚未作出房屋征收决定,次年度房屋征收计划仍对房屋征收作出计划安排的,房屋征收部门应当在计划批准后3个工作日内再次发布征收提示。
房屋征收决定作出后,对违反本条第一款与第二款规定的征收提示、不当增加征收补偿费用的,对不当增加部分不得给予征收补偿。房屋征收补偿评估时,应当以征收提示发布之日作为评估的依据之一。
第十二条 房屋征收范围确定后,房屋征收部门应当组织对房屋征收范围内房屋权属、用途、面积等进行前期调查,并委托市政府确定的承担评估职能的非营利性机构编制房屋征收预算方案,对房屋征收项目费用进行概算。
房屋征收预算方案的编制费用列入房屋征收补偿费用,按照国家关于房地产中介服务收费有关咨询服务的收费标准执行。
前期调查和编制房屋征收预算方案,应当自房屋征收范围确定后30日内完成。
第十三条 房屋征收部门应当在房屋征收范围确定后30日内,结合前期调查和项目费用概算,拟定房屋征收补偿方案报辖区政府。
对新区房屋征收部门拟定的房屋征收补偿方案,区政府可以委托新区管理机构组织本办法规定的论证、征求意见、听证等活动。
第十四条 房屋征收补偿方案应当包括以下内容:
(一)房屋征收范围、补偿内容、补偿方式、补偿标准、项目补偿费用概算;
(二)作为产权调换的安置房的区位、数量、安置房调换标准、套型面积和结算基本价格、过渡方式、临时安置用房标准等;
(三)拟定的签约期限和提前搬迁奖励期限;
(四)奖励与补助标准;
(五)房屋征收补偿费用账户;
(六)其他应当纳入补偿方案的内容。
第十五条 辖区政府应当组织财政、发展改革、监察、审计等部门对房屋征收补偿方案进行论证。
辖区政府应当在房屋征收范围、政府网站将房屋征收补偿方案予以公布,并征求公众意见,征求意见期限不少于30日。
房屋所有权人有异议的,应当持本人身份证明、委托代理证明和房屋权属证明等文件,在征求意见期限内向房屋征收部门提交书面意见。
辖区政府应当在征求意见期满后30日内,将征求意见情况和根据公众意见对房屋征收补偿方案进行修改的情况,在房屋征收范围、政府网站及时公布。
第十六条 因本办法第八条第(五)项的需要征收房屋的,房屋征收范围内占房屋总建筑面积1/2以上、且占房屋总所有权人数1/2以上的房屋所有权人认为征收补偿方案不符合《条例》、本办法规定的,辖区政府应当组织房屋所有权人和公众代表,按照本市行政听证有关规定组织召开听证会,并根据听证会情况修改方案。
计算房屋所有权人数时,房屋共同共有或者按份共有的全体共有人按一个所有权人计算。
第十七条 房屋征收决定作出前,房屋征收部门应当依据广东省、本市有关社会稳定风险评估、重大决策专家咨询的有关规定,制定社会稳定风险评估方案和论证规程,在本办法第十五条第二款规定的征求意见期内同步组织有关部门和专家、学者对房屋征收范围内房屋征收的社会稳定风险进行评估论证。
经评估论证后,房屋征收部门应当出具风险评估报告,风险评估报告应当作出房屋征收风险等级评价,并提出可实施、暂缓实施或者不可实施的建议。
第十八条 房屋征收补偿费用实行专户存储、专款专用、专人管理、及时拨付原则。
房屋征收决定作出前,房屋征收部门应当会同有关部门落实房屋征收补偿费用,确保房屋征收补偿费用足额到位。
财政、审计部门应当依法对征收补偿费用使用情况进行监督和审计。
第十九条 因本办法第八条第(一)、(二)、(三)、(六)项征收房屋的,应当同时具备下列条件:
(一)拟征收房屋项目符合国民经济和社会发展规划的要求,并取得发展改革部门对项目建议书或者可行性研究报告的批复;
(二)拟征收房屋项目符合城市规划的要求,并取得规划选址与土地预审相关文件;
(三)已按程序进行社会稳定风险评估、征求意见;
(四)房屋征收补偿费用已足额到位,专户存储;
(五)具备符合本办法规定的征收补偿方案。
因本办法第八条第(四)项征收房屋的,应当同时具备前款规定条件,且建设项目已纳入辖区国民经济和社会发展年度计划。
因本办法第八条第(五)项征收房屋的,应当同时具备本条第一款第(一)、(三)、(四)、(五)项规定条件,且建设项目已纳入辖区国民经济和社会发展年度计划,并具有已经批准生效的城市更新单元规划。
政府实施土地整备确需征收房屋的,除应当符合本办法第八条、本条第一款第(一)、(三)、(四)、(五)项规定外,还应当符合土地整备年度计划的要求,并具有经市房屋征收部门审核的土地整备项目实施方案。
第二十条 房屋征收部门应当自本办法第十九条规定条件具备之日起3个工作日内,提请辖区政府或者报经新区管理机构核准后作出房屋征收决定。
辖区政府决定实施房屋征收的,应当在决定作出之日起5个工作日内在房屋征收范围、政府网站或者深圳特区报、深圳商报,将房屋征收决定公告3日,公告日不得为节假日。
房屋征收决定自公告之日起生效,规划国土部门不再另行作出收回被征收房屋对应的国有土地使用权的决定;根据房屋征收决定对被征收房屋进行的补偿,包括收回被征收房屋对应的国有土地使用权的补偿。
第二十一条 房屋征收决定公告应当载明项目名称、征收范围、征收补偿方案、征收实施单位、征收实施期限及征收行为限制、现场接待地点和联系方式、监督举报方式和行政复议、行政诉讼权利等事项。
前款所称征收行为限制,是指征收实施期限内,任何单位和个人不得在房屋征收范围内实施房屋转让和本办法第十一条第一款所列行为。被征收人违反规定的,对不当增加部分不予补偿。
第二十二条 房屋征收决定公告后,作出房屋征收决定的辖区政府及其房屋征收部门应当做好房屋征收与补偿的宣传、解释工作。
房屋征收部门应当在房屋征收决定公告当日,书面通知规划国土、建设、户籍、产权登记、房屋租赁管理、抵押担保、市场监管等部门和单位暂停办理征收行为限制所列事项的受理、审批、登记等相关手续。
暂停办理相关手续的书面通知应当载明暂停期限。暂停期限最长不得超过1年。
第三章 房屋征收补偿和安置
第二十三条 作出房屋征收决定的辖区政府对被征收人以及符合规定的合法使用人给予的补偿包括:
(一)被征收房屋价值(含已经取得的合法国有土地使用权的价值)的补偿;
(二)因征收房屋造成的搬迁、临时安置的补偿;
(三)因征收房屋造成的停产停业损失的补偿。
搬迁费、临时安置费、停产停业损失补偿等标准根据本办法附件《深圳市房屋征收补偿规则》确定。
第二十四条 房屋征收可以采取货币补偿、产权调换以及货币补偿和产权调换相结合的补偿方式。除本办法及市政府另有规定外,征收非住宅房屋以及房屋以外的构筑物、其他附着物等实行货币补偿。
征收被征收人居住的住宅房屋,被征收人可以选择货币补偿、产权调换、货币补偿与产权调换相结合的方式进行补偿。因本办法第八条第(五)项的需要征收个人住宅,被征收人选择在城市更新地段进行房屋产权调换的,房屋征收部门应当提供在城市更新项目或者单元内的房屋,在城市更新项目或者单元内无法提供的,房屋征收部门可以就近提供。
第二十五条 对住宅房屋以产权调换方式进行征收补偿的,作出房屋征收决定的辖区政府应当提供相应的住宅进行调换,并按照下列规定结算差价:产权调换房屋套内建筑面积超过被征收房屋套内建筑面积的,超出面积部分以市场评估价结算差价;被征收房屋市场评估价格高于产权调换房屋市场评估价格的,以市场评估价的差额结算差价。
以非商品性质住宅房屋进行房屋产权调换的,其所调换房屋的产权仍受相应限制。符合相关规定的,被征收人可以补交规定差价后转为商品性质。
根据《深圳经济特区处理历史遗留违法私房若干规定》《深圳经济特区处理历史遗留生产经营性违法建筑若干规定》(以下简称“两规”)、《深圳市人民代表大会常务委员会关于农村城市化历史遗留违法建筑的处理决定》(以下简称《决定》)及其配套政策处理取得非商品性质房地产权证书的住宅房屋,以住宅房屋的房地产权证书为产权调换基本单位,按照下列规定进行补偿:
(一)符合原村民非商品住宅建设用地标准的,不超过建筑面积480平方米的部分给予产权调换,超出部分按照本办法附件有关规定给予货币补偿。所建房屋建筑面积未达到480平方米的,可按照建筑面积480平方米给予产权调换,差额部分面积由被征收人按产权调换房屋的成本价购足;被征收人选择货币补偿的,以建筑面积480平方米的标准计算被征收房屋的价值,扣减10%的公告基准地价后予以补偿;
(二)被征收人为非原村民的,不超过建筑面积150平方米的部分给予产权调换;被征收人选择货币补偿的,按照被征收房屋的价值扣减10%的公告基准地价予以补偿。超出部分按照本办法附件有关规定给予货币补偿。
第二十六条 对被征收房屋价值的补偿,不得低于房屋征收决定公告之日被征收房屋类似房地产的市场价格。被征收房屋的补偿价格由具有相应资质的房地产价格评估机构依法评估确定,但本办法另有规定除外。
市房屋征收部门发布房屋征收补偿基准价格。被征收房屋的价值以房地产价格评估机构评估确定的价格或者房屋征收补偿基准价格确定。
住宅房屋的被征收人选择货币补偿,但被征收房屋经评估的补偿价格低于该房屋在产权调换情况下本次房屋征收提供的所有产权调换房屋的平均市场评估价格的,房屋征收部门应当将该价差部分作为置业补助支付给被征收人。
对房屋以外的构筑物、其他附着物等货币补偿的金额,由征收当事人协商确定;协商不成的,可以委托房地产价格评估机构以重置价评估确定。
第二十七条 被征收房屋的建筑面积(包括套内建筑面积)与房屋用途的认定,以房地产权证书、房地产登记簿记载的面积和用途为准;但房地产权证书记载与房地产登记簿记载不一致的,以房地产登记簿记载为准。
房地产权证书、房地产登记簿未记载或者记载不明的,可以根据合法有效的竣工测绘报告认定房屋建筑面积(包括套内建筑面积),根据合法有效的规划证明文件认定房屋用途。
根据前款规定仍无法认定被征收房屋的建筑面积(包括套内建筑面积)的,应当根据本办法第五章的规定进行测绘。
第二十八条 房屋征收部门应当与被征收人在征收补偿方案确定的签约期限内订立征收补偿协议。
征收补偿协议内容应当包括:补偿方式、补偿金额和支付期限、用于产权调换房屋的地点和面积、交付时间、搬迁费、临时安置费或者周转用房、停产停业损失、产权注销方式、搬迁期限、过渡方式和过渡期限、相关奖励或者补助等事项。
征收补偿协议书示范文本由市房屋征收部门依法编制并予以公布。
征收补偿协议订立后,一方当事人不履行补偿协议约定义务的,另一方当事人可以依法提起诉讼。
第二十九条 征收需整村搬迁、集体安置的住宅房屋,可以在征求被征收人意见基础上,依照城市规划要求并按规定程序决定进行异地重建安置。
征收原有公共基础设施或者公益事业用房,应当依照有关法律法规的规定和城市规划的要求予以重建;不能或者无需在原地重建的,按照原性质和规模予以异地重建或者按照重置价评估给予货币补偿。
第三十条 征收个人住宅房屋,被征收人选择货币补偿的,被征收房屋不记录为住房保障申请条件中的自有住房,被征收人符合《深圳市保障性住房条例》规定的住房保障条件的,可以依法申请住房保障。
第三十一条 征收产权性质为非经营性房屋或者工业用途房屋、但已依法取得营业执照的经营性用房,按照原合法用途予以补偿。
第三十二条 被征收房屋室内自行装修装饰费补偿,由征收当事人协商确定;协商不成的,按照评估确定的重置成新价给予补偿。
室内装修装饰由承租人投资的,出租人与承租人无约定或者不能达成协议的,房屋征收部门应当向出租人支付装修装饰补偿费;出租人与承租人有约定或者达成协议的,按约定或者达成的协议处理。
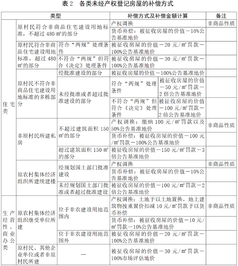
第三十三条 房屋征收范围内未经产权登记的建筑,属于《决定》第二条规定范围,尚未进行处理的,按照下列规定进行补偿:
(一)原村民所建的住宅类建筑,符合原村民非商品住宅建设用地标准的,不超过建筑面积480平方米的部分可参照本办法第二十五条第三款第(一)项的规定给予产权调换或者货币补偿。符合原村民非商品住宅建设用地标准且超出480平方米的部分以及不符合原村民非商品住宅建设用地标准的多栋部分,按照本办法附件有关规定给予货币补偿;
(二)原农村集体经济组织或者其继受单位为解决原村民居住问题统一建设的未经产权登记的住宅类建筑,或者以住宅为主的多种用途的建筑,经规划国土部门批准建设的部分,给予产权调换;被征收人选择货币补偿的,按照本办法附件有关规定给予货币补偿。未经批准建设或者超出批准建设的部分,按照本办法附件有关规定给予货币补偿;
(三)非原村民所建住宅类建筑在缴纳本办法附件规定的罚款和地价后,以一户一栋为产权调换基本单位,参照本办法第二十五条第三款第(二)项的规定给予产权调换或者按照本办法附件有关规定给予货币补偿;
(四)原农村集体经济组织继受单位所建的生产经营性、商业办公类建筑,位于非农建设用地范围内的,对被征收建筑物所占土地予以土地置换,相应建筑物按照重置价扣减本办法附件规定的罚款后给予补偿;被征收人选择货币补偿的,按照本办法附件有关规定给予货币补偿;
(五)除本款第(四)项规定情形外的其他生产经营性、商业办公类建筑,按照本办法附件有关规定给予货币补偿。
对经区规划土地监察机构审查属于依法应当拆除或者没收的历史遗留违法建筑,不予补偿;但具有下列情形之一,且建设行为发生在土地用途依法确定前的,参照可以处理确认的历史遗留违法建筑的补偿标准给予货币补偿:
(一)占用基本农田;
(二)占用一级水源保护区用地;
(三)占用高速路、快速路、主干路、广场、城市公园绿地、高压走廊及现状市、区级公共设施等用地;
(四)压占原水管蓝线;
(五)不符合橙线管理要求;
(六)位于土地利用总体规划规定的禁止建设区内。
属于房地产登记历史遗留问题处理情形的,不再补办房地产登记手续,按照合法建筑扣减补办房地产登记手续的地价、相关税费后予以补偿。
第三十四条 下列原农村集体经济组织继受单位的被征收房屋,依照规定分别处理:
(一)在非农建设用地指标范围、征地返还用地内所建工业用途房屋,符合本市产业导向的,经市政府批准后按“工业进园”的规定给予安排用地,房屋及构筑物、其他附着物等按照重置价评估给予货币补偿;
(二)在非农建设用地指标范围、征地返还用地内的商业用途房屋,按本办法第二十六条的规定给予货币补偿或者按已批准的统建方案与住宅一起以统建安置的形式进行产权调换;
(三)在非农建设用地指标范围、征地返还用地内所建房屋,不符合本款第(一)、(二)项规定的,可以按照等价值原则进行土地置换,置换后的土地用途可以与置换前的用途不同。
征收国有出让土地上工业用房的,经市产业主管部门评估属鼓励发展项目的,可以按“工业进园”的规定给予安排用地,房屋及构筑物、其他附着物等按照重置价评估给予货币补偿。
本条规定的被征收人选择货币补偿的,依照本办法相关规定给予货币补偿。
第三十五条 征收未超过批准期限的临时建筑,只给予货币补偿。
临时使用土地合同已有约定的,按约定处理。没有约定的,补偿金额根据临时使用土地合同或者临时建设工程规划许可文件规定的使用性质和剩余使用期限及土地使用人支出的土地开发成本、收益等实际情况,经评估后确定。
第三十六条 征收华侨房屋的,按本办法有关规定予以补偿,国家、广东省另有规定的,从其规定。
征收华侨房屋的,在房屋征收决定公告后,房屋征收部门应当同时书面通知被征收人或者其代理人。被征收人或者其代理人接到通知后,应当在规定时间内与房屋征收部门办理房屋征收相关手续。因特殊情况不能按照规定期限办理的,被征收人或者其代理人应当在期限届满前向房屋征收部门提出延期申请。逾期不办理或者无法通知的,由房屋征收部门办理证据保全手续后,按照本办法第四十六条的规定报请作出房屋征收决定的辖区政府依法作出补偿决定,并在房屋征收范围内予以公告。
本办法所称的华侨房屋包括:
(一)华侨、归侨的私有房屋;
(二)中华人民共和国成立后用侨汇建造的私有房屋;
(三)依法继承华侨、归侨的私有房屋。
第三十七条 外国领事馆房屋、军事设施、教堂、寺庙、文物古迹、历史文化保护区内的建筑物等特殊房屋的补偿,根据国家、广东省有关规定执行。
第三十八条 征收设有抵押的房屋(包括在建工程),执行国家有关担保的法律、法规的规定。
被征收人应当与抵押权人就重新设立抵押权或者偿还债务签订相关协议,并按规定注销原抵押权登记。
被征收人与抵押权人达成书面协议的,房屋征收部门应当按照协议对被征收人给予补偿。达不成协议,房屋征收部门对被征收人实行货币补偿的,应当将补偿款向公证机构办理提存并通知被征收人;对被征收人实行房屋产权调换的,抵押权人可以变更抵押物。
第三十九条 市房屋征收部门根据房屋征收的需要制订安置房建设储备年度计划。房屋征收补偿实行产权调换的,可以根据被征收人的意愿优先从已建好的安置房中安排。
安置房建设、供应和管理的具体办法,由市政府另行制定。
第四十条 房屋征收补偿协议签订时,被征收人应当按照协议的约定向房屋征收部门提交被征收房屋房地产权证书及注销房地产权证书委托书;没有房地产权证书的,应当提交相应的产权证明文件及放弃房地产权利的声明书。房屋征收部门应当及时向房地产登记机构办理注销手续。
征收被查封的房地产的,房屋征收部门应当将征收事项通知查封机关。查封机关解除查封后,房屋征收部门应当及时向房地产登记机构办理注销等房地产登记手续。
第四十一条 因征收生产经营性房屋造成停产停业的,房屋征收部门应当给予适当补偿。具体补偿金额依照本办法附件的规定确定。
第四十二条 房屋征收部门应当按照本办法附件的规定,在征收补偿协议约定或者补偿决定确定的期限内向被征收人支付搬迁费。
选择房屋产权调换的,安置房交付前,房屋征收部门应当提供周转用房或者向自行过渡的被征收人支付临时安置费。搬迁费及临时安置费由征收当事人协商确定;协商不成的,按照本办法附件的规定确定。
第四十三条 被征收人在征收决定所规定的时限内签订补偿协议,按期腾空、交付房屋的,房屋征收部门应当区分不同情况给予不同的奖励。具体奖励规则由房屋征收决定确定,奖励总金额不超过房屋征收补偿协议确定的补偿金额的5%。
第四十四条 被征收人属于生活特别困难人员的,其被征收住宅房屋每户建筑面积小于45平方米(在本市内有其他住宅用房的合并计算),选择产权调换方式的,按家庭人口2人以下建筑面积不小于45平方米,3人以上建筑面积不小于60平方米的标准,由征收人提供成套住宅房屋作为产权调换房屋,规定面积以内部分不结算差价,超出部分按建筑成本结算差价;选择货币补偿的,按规定面积基数以本次房屋征收提供的所有产权调换房屋的平均市场评估价格给予补偿。
被征收人属于生活特别困难人员的,除依法给予征收补偿外,可以给予适当的补贴,但补贴金额不得超过房屋征收补偿协议所确定的补偿金额的5%。
本条所称的生活特别困难人员,是指按照有关规定享受最低生活保障待遇的本市户籍居民;被征收住宅房屋每户建筑面积,按照房屋征收决定公告时被征收人的户籍证明和房地产权证书或者其他合法房产凭证确定。
第四十五条 房屋征收部门不得擅自延长约定的过渡期限,周转房的使用人应当按约定的期限腾退周转房。
因房屋征收部门的责任延长过渡期限的,对自行安排住处的被征收人,应当自逾期之日起增加临时安置费;使用房屋征收部门提供的周转房的,有权在延长过渡期限内使用周转房。
被征收人不按约定的期限腾退周转房的,应当按同区域、同类型房屋的市场租金支付逾期租金。
第四十六条 房屋征收部门与被征收人在征收补偿方案确定的签约期限内达不成征收补偿协议的,或者被征收房屋所有人不明确的,由房屋征收部门报请作出房屋征收决定的辖区政府作出补偿决定,并在房屋征收范围内予以公告。
补偿决定应当包括补偿方式、被征收房屋补偿金额、用于产权调换房屋的地点、面积和房地产评估价格、搬迁费、临时安置费或者周转用房、停产停业损失、搬迁期限、过渡方式、过渡期限以及补偿费用支付期限等事项。
第四十七条 因被征收人不同意评估、测绘机构进场等原因导致房屋征收的评估、测绘无法正常进行的,房屋征收部门应当依法进行证据保全后,会同依照本办法确定的评估、测绘机构以实测占地面积、目测房屋层数等合理方式估定相关评估、测绘参数,以相关参数作为房屋征收的评估、测绘工作依据,最终确定被征收房屋补偿金额并作出房屋征收补偿决定,有类似被征收房屋的也可以比照类似被征收房屋的补偿金额予以确定。
第四十八条 房屋征收应当先补偿、后搬迁。
作出房屋征收决定的辖区政府对被征收人给予补偿后,被征收人应当在征收补偿协议约定或者补偿决定确定的搬迁期限内完成搬迁。
任何单位和个人不得采取暴力、威胁或者违反规定中断供水、供热、供气、供电和道路通行等非法方式迫使被征收人搬迁。
第四十九条 被征收人在法定期限内不申请行政复议或者不提起行政诉讼,在补偿决定规定的期限内又不搬迁的,由房屋征收部门就被征收房屋的有关事项依法进行证据保全后,辖区政府应当在法定起诉期限届满之日起3个月内依法申请人民法院强制执行。
人民法院裁定准予执行,并交由作出征收补偿决定的辖区政府组织实施的,房屋征收部门应当将人民法院准予执行的裁定及限期自行搬迁的通知在房屋征收范围、被征收房屋进行张贴。被征收人逾期仍未搬迁的,辖区政府应当组织城市管理、公安、工商、税务、水电、交通、通讯、消防、物业管理等部门和单位实施强制搬迁和拆除。室内未搬迁的物品无法交予当事人的,由辖区房屋征收部门妥善保管,并公告当事人认领。
3个月后仍无法交予当事人或者无合法所有人认领的,按确认无主财产的法律程序处理。无主财产按有关规定拍卖或者进行其他处理,所得款项扣除保管、拍卖、变卖等费用后仍有剩余的,缴交市财政。
人民法院裁定准予执行并组织实施的,辖区政府应当予以协助。
第四章 房屋征收评估
第五十条 房屋征收评估包括被征收房屋(含国有土地使用权)、构筑物、其他附着物和搬迁费、临时安置费、征收经营性房屋所造成停产停业补偿费、被征收房屋室内自行装修装饰费以及产权调换安置房的评估等。
第五十一条 从事房屋征收评估工作的房地产价格评估机构,应当具备估价机构资质主管部门颁发的房地产(土地、资产)估价机构资质证书,取得市规划国土部门出具的在本市从事评估业务的备案凭证,并向市规划国土部门申请纳入房屋征收评估机构预选库。
第五十二条 市规划国土部门应当按照房地产价格评估机构的资质等级、评估业绩、信用档案、评估技术水平及人员结构等情况进行公开选取,建立房屋征收评估机构预选库,并向社会公示预选库名录。
房屋征收评估机构预选库每2年更新一次。
房屋征收评估机构预选库建立和管理的具体办法由市规划国土部门依照规定程序另行制定。
第五十三条 房屋征收决定公告后,房屋征收部门应当组织被征收人在公布的预选库名录中协商选定房屋征收评估机构。
房屋征收决定公布之日起5日内,房屋征收部门应当在房屋征收范围内公布评估机构名录。
在评估机构名录公布后10日内,被征收人应当以书面形式提交评估机构选取意向书。
协商选取房屋征收评估机构,须经半数以上被征收人同意;房屋征收部门应当委托被征收人协商选取的房屋征收评估机构进行评估。
第五十四条 房屋征收评估机构无法在第五十三条第三款规定的期限内通过协商选定的,房屋征收部门应当在公布的名录中采取摇号方式确定房屋征收评估机构。
房屋征收部门应当在摇号前5日在房屋征收范围内公告摇号时间和地点。摇号过程与结果应当有公证机关现场公证。
第五十五条 房屋征收评估机构确定后,房屋征收部门应当与其签订委托评估合同,并将受委托的房地产价格评估机构的资质证书、营业执照、注册估价师注册证、执业登记牌等复印件在房屋征收范围内现场公示。
评估费用由房屋征收部门承担。房屋征收评估费用按照政府价格主管部门规定的收费标准执行;未规定的,市估价行业组织可以制定相关收费指引进行引导。
第五十六条 房屋征收部门应当将评估机构形成的分户初步评估结果向被征收人公示,公示期不得少于7日,并安排注册估价师进行现场说明解释,听取意见。
公示期满后15日内,房屋征收部门应当将房屋征收评估机构提交的、经修正的分户评估报告转交被征收人,由被征收人签收;被征收人不签收的,房屋征收部门应当载明不签收的原因,将评估结论张贴于房屋征收范围以及被征收房屋。
第五十七条 房屋征收评估机构不得迎合征收当事人的不当要求,采取虚假宣传、承诺评估价格、给予回扣、诋毁他人抬高自己、虚假申报评估人员等不正当手段承揽房屋征收评估业务。
第五十八条 市估价行业组织应当成立深圳市房地产评估专家委员会(以下简称评估专家委员会),负责受理房屋征收评估技术鉴定。
评估专家委员会由房地产(土地、资产)估价师以及价格、房地产、土地、城市规划、法律等方面专家组成,其中房地产价格评估技术类委员不得少于委员总数的2/3。房地产价格评估技术类委员须具有注册房地产(土地、资产)评估师资格,并执业10年以上;或者取得硕士以上学位,从事房地产评估工作5年以上。
评估专家委员会管理办法和运作规则由市估价行业组织起草报市规划国土部门备案后实施。
第五十九条 被征收人或者房屋征收部门对评估报告有疑问的,房屋征收评估机构应当作出解释说明。被征收人或者房屋征收部门对评估结果有异议的,应当自收到评估报告之日起10日内,向房屋征收评估机构书面申请复核评估。
原房屋征收评估机构应当自收到书面复核评估申请之日起10日内对评估结果进行复核。复核后,改变原评估结果的,应当重新出具评估报告;评估结果没有改变的,应当书面告知复核评估申请人。
房屋征收评估机构进行复核不得收费。
第六十条 被征收人或者房屋征收部门对房屋征收评估机构的复核结果仍有异议的,可以自收到复核结果之日起10日内,向评估专家委员会申请技术鉴定。
评估专家委员会应当自收到鉴定申请之日起10日内对申请进行审查,同意受理的应当指派3人以上单数成员组成鉴定组承担鉴定工作,不同意受理的应当书面答复鉴定申请人。鉴定组组成人员中房地产(土地、资产)估价师应当超过半数。
鉴定费用由鉴定申请人承担。但鉴定结论认为评估报告存在技术问题的,鉴定费用由原房地产价格评估机构承担。鉴定费用按照政府价格主管部门规定的收费标准执行,未规定的,市估价行业组织可以制定相关收费指引进行引导。
第六十一条 评估专家委员会应当对申请鉴定的评估报告的评估程序、评估依据、技术路线、方法选用、评估假设、评估结果确定方式等评估技术问题提出书面鉴定意见。
鉴定意见认为评估报告不存在技术问题的,评估专家委员会应当出具维持评估报告的技术鉴定结论;鉴定意见认为评估报告存在技术问题的,评估专家委员会应当责成房屋征收评估机构改正错误并重新出具评估报告。重新出具的评估报告已改正错误的,评估专家委员会应当出具技术鉴定结论。
评估专家委员会的技术鉴定结论不得复核、重新鉴定,征收当事人无法达成协议的,由房屋征收部门按照本办法第四十六条规定报请作出房屋征收决定的辖区政府作出补偿决定。
第五章 房屋征收测绘
第六十二条 从事房屋征收补偿查勘、测绘工作的测绘机构应当具备房产测绘的资格,并向市规划国土部门申请纳入房屋征收测绘机构预选库。
第六十三条 市规划国土部门应当根据测绘机构的资格、业绩、社会信誉、仪器设备配置水平、人员结构及内部管理等情况进行公开选取,建立房屋征收测绘机构预选库,并向社会公布预选库名录。
房屋征收测绘机构预选库每2年更新一次。
房屋征收测绘机构预选库建立和管理的具体办法由市规划国土部门依照规定程序另行制定。
第六十四条 根据本办法第二十七条规定可以确定被征收房屋建筑面积(含套内面积)的,不得申请测绘,不得纳入测绘范围。
房屋征收决定公告后,根据本办法第二十七条规定无法确定被征收房屋建筑面积(含套内面积)的,被征收人应当在征收决定确定的期限内向房屋征收部门申请查勘、测绘。
房屋征收决定确定的申请测绘期限截止后,房屋征收部门应当统计申请数量,核实是否需要进行测绘,公告测绘机构名录并告知被征收人协商选取测绘机构。
在测绘机构名录公告后10日内,被征收人应当以书面形式提交测绘机构选取意向书。
协商选取房屋征收测绘机构,须经占符合测绘申请条件的全部申请人半数以上被征收人同意;房屋征收部门应当委托被征收人协商选取的房屋征收测绘机构进行测绘。
第六十五条 房屋征收测绘机构无法在第六十四条第四款规定的期限内通过协商选定的,房屋征收部门应当在公布的名录中采取摇号方式确定房屋征收测绘机构。
房屋征收部门应当在摇号前5日在房屋征收范围内公告摇号时间和地点。摇号过程与结果应当有公证机关现场公证。
第六十六条 测绘机构确定后,房屋征收部门应当与受托房屋征收测绘机构签订书面房产测绘合同并将受托房屋征收测绘机构的资质证书、营业执照、测绘人员执业登记牌等复印件在房屋征收范围内现场公示。
测绘费用由房屋征收部门承担。
第六十七条 市测绘行业自律组织应当组织成立深圳市房屋征收测绘专家委员会(以下简称测绘专家委员会),负责对有争议的房屋测绘成果的合法性、规范性、准确性进行鉴定。
测绘专家委员会由本市从事房屋测绘教学、科研和实务工作的学者、专家和专业人士组成。
测绘专家委员会管理办法和运作规则由市测绘行业自律组织起草报市规划国土部门备案后实施。
第六十八条 房屋征收当事人对房屋测绘成果有争议的,可以在收到房屋测绘成果之日起10日内向出具房屋测绘成果的房屋征收测绘机构书面申请复核。
原房屋征收测绘机构应当自收到书面复核申请之日起10日内对房屋测绘成果进行复核。经复核,房屋征收测绘机构变更房屋测绘成果的,应当重新出具房屋测绘成果;房屋测绘成果未改变的,应当书面告知复核申请人。
房屋征收测绘机构进行复核不得收费。
第六十九条 房屋征收当事人对房屋征收测绘机构的复核结果有异议的,应当自收到复核结果之日起10日内,向测绘专家委员会申请鉴定。
测绘专家委员会应当自收到鉴定申请之日起10日内对申请进行审查,同意受理的应当指派3人以上单数成员组成鉴定组承担鉴定工作,不同意受理的应当书面答复鉴定申请人。
鉴定费用由鉴定申请人承担。但鉴定结论认为测绘成果不合法、不规范或者不准确的,鉴定费用由原房屋征收测绘机构承担。鉴定费用按照政府价格主管部门规定的收费标准执行;未规定的,市测绘行业自律组织可以制定相关收费指引进行引导。
第七十条 经鉴定认为测绘成果合法、规范、准确的,测绘专家委员会应当出具维持测绘成果的鉴定结论。经鉴定认为测绘成果不合法、不规范或者不准确的,测绘专家委员会应当责成房屋征收测绘机构重新出具房屋测绘成果,并对重新出具的房屋测绘成果出具鉴定结论。
测绘专家委员会出具的鉴定结论不得复核、重新鉴定,当事人对其不服的,由房屋征收部门按照本办法第四十六条规定报请作出房屋征收决定的辖区政府依法作出补偿决定。
第六章 法律责任
第七十一条 被征收人对房屋征收决定、征收补偿决定不服的,可以依法申请行政复议或者提起行政诉讼。
第七十二条 市、区政府和规划国土部门、房屋征收部门、房屋征收实施单位、相关部门及其工作人员在房屋征收与补偿工作中不履行职责或者不正确履行职责的,依法追究行政责任;涉嫌犯罪的,移送司法机关依法处理;造成损失的,依法承担赔偿责任。
贪污、挪用、私分、截留、拖欠征收补偿费用的,责令改正,追回有关款项,并依法追究行政责任;涉嫌犯罪的,移送司法机关依法处理;造成损失的,依法承担赔偿责任。
第七十三条 采取暴力、威胁或者违反规定中断供水、供热、供气、供电和道路通行等非法方式迫使被征收人搬迁,造成损失的,依法承担赔偿责任;对直接负责的主管人员和其他直接责任人员,依法追究行政责任;构成违反治安管理行为的,依法给予治安管理处罚;涉嫌犯罪的,移送司法机关依法处理。
第七十四条 采取暴力、威胁等方法阻碍依法进行的房屋征收与补偿工作,造成损失的,依法承担赔偿责任;构成违反治安管理行为的,依法给予治安管理处罚;涉嫌犯罪的,移送司法机关依法处理。
违反本办法第十一条、第二十一条规定,不当增加房屋征收补偿费用同时涉及其他违法行为的,依法给予行政处罚,涉嫌犯罪的,移送司法机关依法处理。
第七十五条 在房屋征收评估、测绘活动中,房地产价格评估机构及其从业人员、房地产测绘机构及其从业人员有违法违规行为的,由市规划国土部门或者其他行政主管部门依法查处,并记入其信用档案。
第七章 附 则
第七十六条 《条例》实施前已依法取得房屋拆迁许可证且现仍在有效期内的项目,继续沿用原有的规定办理。
《条例》实施前依法取得房屋拆迁许可证但现已失效的,原拆迁人可以参照本办法规定的补偿标准或者市场价格与原未签订拆迁补偿协议的被拆迁人协商达成民事补偿或者收购协议,不能达成的不得继续拆迁;符合《条例》、本办法规定的,应当依法征收。
第七十七条 本办法附件《深圳市房屋征收补偿规则》与本办法同时公布实施,市规划国土部门可以根据法律、法规、政策的变动和本办法的规定结合市场实际情况对其进行调整,报市政府批准后实施。
依法有偿收回国有土地使用权时,对地上建筑物、构筑物、其他附着物及相应国有土地使用权的补偿,可以参照本办法的补偿标准执行。
第七十八条 本办法自2013年5月1日起施行。2007年2月17日深圳市人民政府公布、2007年3月15日起施行的《深圳市公共基础设施建设项目房屋拆迁管理办法》同时废止。
附件
深圳市房屋征收补偿规则
第一部分:各类房屋补偿方式

说明:
1.本表《房屋所有权证》《集体土地使用权证》《国有土地使用证》需经产权登记、规划国土等相关部门认定。
2.根据《深圳经济特区处理历史遗留违法私房若干规定》《深圳经济特区处理历史遗留生产经营性违法建筑若干规定》《深圳市人民代表大会常务委员会关于农村城市化历史遗留违法建筑的处理决定》取得非商品性质房地产证的,适用本部分规定补偿标准。

第二部分:搬迁费
一、按被征收房屋本体的建筑面积计算,参照以下标准给予搬迁费:

二、被征收人不同意参照搬迁费标准的,可以委托具备法定资质的评估机构对须搬迁的生活用品、办公用品、机器设备和库存产品的搬迁费用进行评估。不能搬迁或者拆除后无法恢复使用的,按评估确定的重置成新价给予补偿。
三、对非政府投资的市政公共设施、管线,征收后给予还建且产权仍归原投资单位的,不予另行补偿。
四、征收住宅或者生产经营性房屋,征收人以期房产权调换或者征收人认可需要二次搬迁的,应当给予二次搬迁费用,并一次付清。
第三部分:临时安置费和过渡期限
一、临时安置费
(一)实行产权调换的住宅房屋,被征收人自行安排住处临时过渡的,征收人应当参照同类房屋市场租金按月支付临时安置费,支付临时安置费的计算期限为,自搬迁之日至产权调换房屋交付使用之日,另外再加3个月装修期临时安置费。
实行产权调换的非住宅房屋,支付临时安置费的计算期限为,自搬迁之日至产权调换房屋交付之日,另外再加6个月装修调试期安置费。
实行土地置换的非住宅房屋,支付临时安置费的计算期限为,自搬迁之日至被征收人与政府签订土地出让合同之日,另外再加12个月临时安置费。
因征收人的责任,延长过渡期限的,应当自逾期之月起增发临时安置费,逾期1至3个月时按原临时安置费标准增发50%,逾期4至8个月时按原临时安置费标准增发70%,逾期9个月以上时按原临时安置费标准增发100%。
(二)实行货币补偿的,给予3个月市场租金的临时安置费。
(三)被征收人使用征收人提供的周转房的,征收人不支付临时安置费。
二、过渡期限
产权调换房屋未建成的,征收人与被征收人应当在房屋征收补偿协议中明确过渡期限。在过渡期限内,被征收人及相关人可以自行安排住处临时过渡,自行安排住处确有困难的,征收人应当提供周转房。周转房应当具备基本居住条件。
过渡期限从房屋征收补偿协议签订后的搬迁之日起按照36个月计算。
第四部分:停产、停业补偿费和擅改经营性用途适当补偿
一、因征收引起的停产、停业的补偿费
(一)能提供与征收决定发布日期间隔3个月以上时间有登记、备案凭证的房屋租赁合同的住宅房屋,按市场租金给予6个月的一次性租赁经营损失补偿。无登记、备案凭证的房屋租赁合同的出租住宅房屋,不给予租赁经营损失补偿。
(二)征收合法经营性房屋引起停产、停业的,根据被征收房屋的区位和使用性质,按照下列标准给予一次性停产、停业补偿费:
能依据完税证明提供利润标准的,给予6个月税后利润补偿;不能提供利润标准的,按上年度同行业月平均税后利润额计算或者按同类房屋市场租金,给予6个月的补偿。
(三)征收加油站、码头、矿山、采石场等特许经营项目的房屋及构筑物、其他附着物等引起停产、停业的,停产停业补偿费以经营期内税后平均利润或者行业平均税后利润为标准,许可证剩余期限超过36个月的按36个月计算,不足36个月的按实际月数计算。
二、擅自改为经营性用途的适当补偿
征收产权性质为非经营性用途或者工业用途房屋,未经规划国土部门批准擅自改为经营性用途,但已依法取得营业执照的,除按照原用途予以补偿外的适当补偿标准:
(一)能提供与征收决定发布日期间隔3年以上的工商营业执照的,补偿:(现经营性用途房屋租赁市场租金-原用途房屋租赁市场租金)×擅改部分建筑面积×36月(即3年)。
(二)能提供与征收决定发布日期间隔不到3年的工商营业执照的,补偿:(现经营性用途房屋租赁市场租金-原用途房屋租赁市场租金)×擅改部分建筑面积×间隔月份(不足1个月的按1个月计算)。