各区人民政府,市政府直属各单位:
为贯彻落实《全国人民代表大会常务委员会关于授权国务院在广东省暂时调整部分法律规定的行政审批的决定》,《国务院关于执行<全国人民代表大会常务委员会关于授权国务院在广东省暂时调整部分法律规定的行政审批的决定>的通知》(国函〔2013〕9号)、《广东省人民政府转发国务院关于执行<全国人民代表大会常务委员会关于授权国务院在广东省暂时调整部分法律规定的行政审批的决定>的通知》(粤府函〔2013〕35号),特提出以下意见,请遵照执行。
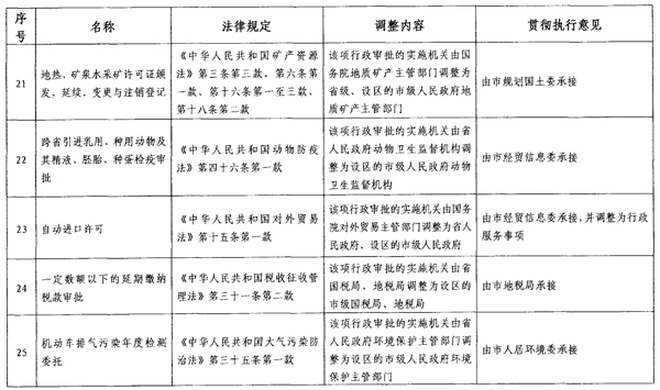
根据省政府通知要求,各区政府、新区管委会,市政府直属各单位要继续推进行政审批制度改革工作,确保改革事项的落实。对暂时停止实施的事项,原实施机关应当立即停止实施。对政府部门暂时不再实施,转移给社会组织实行自律管理的事项,各转出部门要就每项转移事项制度实施方案,尽快交由社会组织承接,最迟不得晚于2013年6月底前完成。对新承接事项,各部门要主动与上级部门做好沟通衔接,争取尽快完成交接工作。
各区政府、新区管委会,市政府直属各单位在贯彻执行中的有关问题、建议及落实情况,请径向市法制办反映和报送。
附件:关于贯彻执行《全国人民代表大会常务委员会关于授权国务院在广东省暂时调整部分法律规定的行政审批的决定》等文件的意见
深圳市人民政府办公厅
2013年4月13日
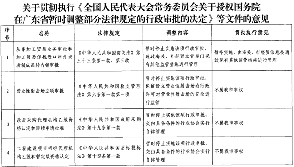
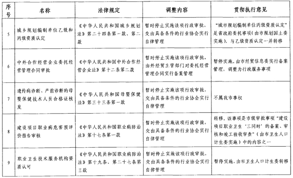
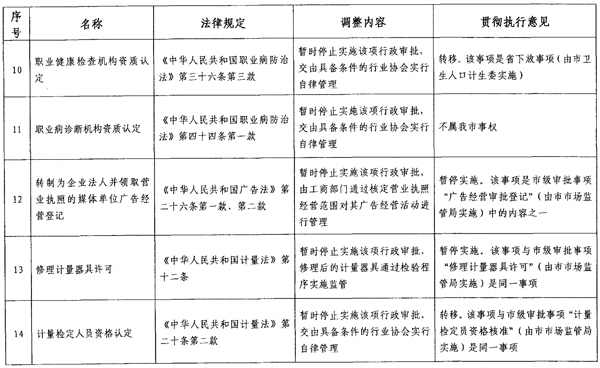
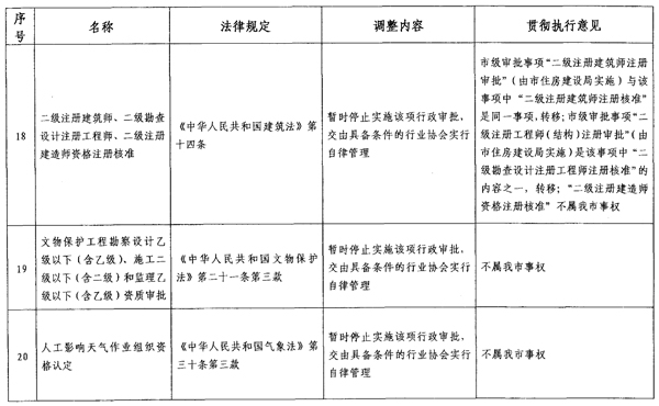
附件





