各区人民政府,市政府直属各单位:
为实施《国务院关于同意广东省“十二五”时期深化行政审批制度改革先行先试的批复》(国函〔2012〕177号)、《广东省人民政府转发<国务院关于同意广东省“十二五”时期深化行政审批制度改革先行先试的批复>的通知》(粤府函〔2012〕335号)、《广东省人民政府办公厅关于印发广东省“十二五”时期深化行政审批制度改革先行先试方案的通知》(粤府办〔2012〕118号),以及《深圳市人民政府2012年行政审批制度改革事项日录》(深圳市人民政府令第246号),特提出以下贯彻落实意见,请遵照实施。
一、做好取消和转移事项的全面贯彻落实工作
各部门要继续深化行政审批制度改革,确保此次取消和调整的行政审批事项落实到位:对照我市2012年行政审批制度改革事项目录,对国务院同意在我省停止实施的行政审批事项,我市有关实施机关应当立即停止实施;对于国务院同意在我省政府部门不再实施、转移给社会组织实行自律管理的事项,各转出部门要制定工作方案,交由社会组织承接,能快则快,对于暂时无法立即转移的事项,要制定转移时间表和相应工作安排,于2013年2月底前报市行政审批制度改革联席会议牵头单位(设在市法制办),但事项转移工作最迟不得晚于2013年6月底前完成。对于承接主体,要做好监管工作,对承接主体的依法运作、转移协议的执行、工作质量、收费行为、信息公开、建立内部和行业自律机制等情况进行跟踪监管,防止承接主体变成“二政府”。
二、承接好国务院、广东省同意下放的事项
对于国务院各部门下放到我市实施的事项,对照我市2012年行政审批制度改革事项目录,承接部门要和相关上级部门做好沟通衔接工作,要在2013年3月底前完成交接。省里下放的事项,要和省相关部门做好对接,国务院各部委下放给我市的事项,要和相应的部委做好对接,并向社会公布,避免出现管理的真空。
三、做好行政审批实施办法的拟定工作
对于我市市级部门承接的行政审批事项,各实施部门应当按照我市的有关规定拟定行政审批实施办法,于2013年3月底前报市法制办审查后,按照要求公布实施。分批承接的,可以分批将行政审批实施办法报市法制办审查。
四、积极推进行政审批标准化工作
各部门应当积极结合我市推进的行政审批标准化工作,按照《开展行政审批事项标准化工作试点的指导意见》(深法制函〔2011〕829号)的要求,确定行政审批条件、审批材料时,在符合法律规定的前提下,尽量细化、简化和明确化,需要现场核查的,针对现场核查的程序、需要核查的项目制定详细的清单和认定的标准,规范行政审批自由裁量权,做到不同的行政审批人员、不同的审批时间,对同一审批项目结果具有一致性,优化和固化行政审批的内、外部流程,缩短审批时限,对仅需对申请材料进行形式审查的,应当逐步做到在窗口实行即来即办。加快推广应用市行政审批系统,基于市行政审批系统实现信息共享,增强各部门间的跨部门协同审批能力。
五、加快培育发展社会组织,推进信用体系建设等配套改革工作
按照省委、省政府和市委、市政府的有关要求,积极推进我市社会组织的去行政化和去垄断化。加大对社会组织的扶持力度,扩大政府购买服务,鼓励和引导社会组织更多地参与社会服务和社会管理,促进社会组织良性有序发展。构建、健全社会组织监管体系,建立、完善社会组织服务能力和管理水平评估办法。全面推进社会信用体系建设,按照统一的信用信息标准和技术规范,加强社会成员信用信息的记录、整合和应用,建立、健全监管对象的信用档案,加快我市部门间互联互通的信息平台建设,实现部门间信用信息联网和共享。加大守信激励、失信惩戒力度,加大违法成本。2013年底前,各执法部门要建立和完善部门内的行政执法信息数据库。
六、加强监管防止缺位
凡是取消的行政审批事项,各部门不得再以任何形式进行审批。在取消、调整行政审批事项的同时,加快推进管理方式转变,各部门要制订监管的标准和准则,管理重心由事前审批向事中、事后监管转变,针对取消、调整的行政审批事项,主管闭门要逐项制定具体监管办法,确定监管目标,建立和完善监管制度和管理规范,落实监管责任,防止监管缺位。
七、加强电子监察
各部门要对照我市保留的行政许可、非行政许可审批及登记事项,以及我市2012年行政审批制度改革事项目录关于国务院、省政府下放和委托我市实施的行政审批事项,将所有行政审批事项及相关办理情况纳入我市行政审批电子监察系统予以监督,市监察机关要进一步加强对各部门依法履职行为的监管,定期评价其行政审批绩效,评价结果直接列入市政府绩效管理指标体系。
八、继续推进加快政府职能转变深化行政审批制度改革工作方案中的各项工作
各责任部门要严格贯彻执行《中共深圳市委办公厅 深圳市人民政府办公厅印发<关于加快政府职能转变深化行政审批制度改革的工作方案>的通知》(深办发〔2012〕14号),按照时间进度要求深入推进我市行政审批制度改革的相关各项工作。
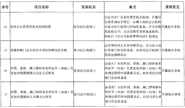
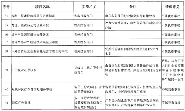
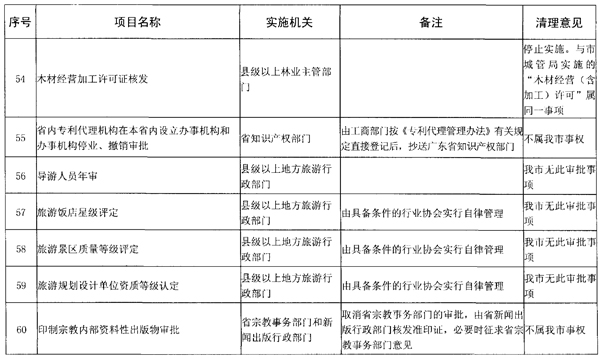
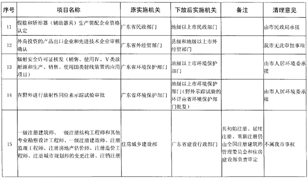
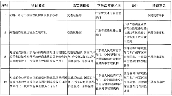
附件:1.深圳市落实国务院同意广东省停止实施的行政审批事项目录清理意见(66项)
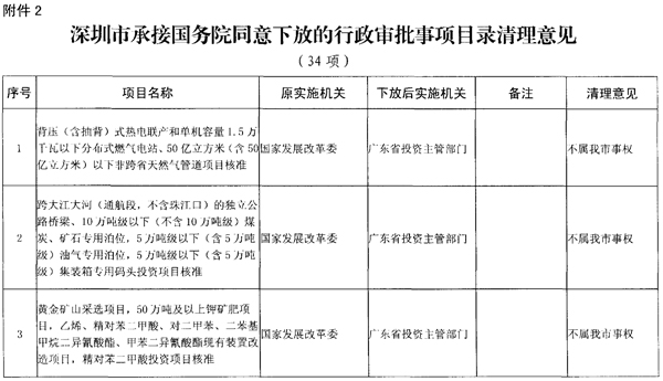
2.深圳市承接国务院同意下放的行政审批事项目录清理意见(34项)
深圳市人民政府办公厅
2013年1月16日
附件1












附件2






